编者按:在美国肾脏病学会年会(ASN 2025)年会上,以中南大学湘雅医院彭张哲副主任医师为第一作者的两项研究为急性肾损伤(AKI)研究带来新突破。一项揭示肌少症、表型年龄加速与AKI的关联及协同风险,为临床风险评估提供依据(摘要号:FR-OR001);另一项则阐明SERCA2通过调控钙稳态及细胞器对话保护肾脏,明确新治疗靶点(SA-PO0149)。研究从临床关联与机制层面双线发力,为AKI防治提供重要参考。
肌少症和表型年龄加速均与AKI发病风险显著增加相关(摘要号:FR-OR001)肌肉减少症(sarcopenia)(简称肌少症)是一种与年龄相关的肌肉量、肌力及肌功能丧失疾病,可能影响肾脏健康。表型年龄加速(Pheno Age Accel)是基于生物标志物的生物学衰老评估指标,可反映超越实际年龄的衰老程度。本研究旨在探讨英国生物样本库队列中,肌少症与表型年龄加速各自及联合对AKI发病风险的影响。
该队列研究纳入300 791例英国生物样本库参与者,分析肌少症(依据2019年欧洲老年人肌少症工作组标准,EWGSOP2019)和表型年龄加速(基于生物标志物)与新发AKI的关联性。通过国际疾病分类第十版(ICD-10)编码识别AKI病例,采用Cox比例风险回归模型评估两者的独立效应、联合效应、交互效应及中介效应,并调整人口统计学、生活方式及临床相关混杂因素。
排除200 832例数据缺失参与者及547例既往AKI患者后,最终300 791例参与者纳入分析。随访期间,共15 912例参与者发生AKI。与无肌少症者相比,疑似肌少症和确诊肌少症患者的AKI发病风险分别增加25%(风险比HR=1.25,95%CI:1.20~1.30)和65%(HR=1.65,95%CI:1.37~1.99,P<0.001)。表型年龄加速与AKI呈剂量反应关系,最高四分位数(Q4)参与者的AKI风险较最低四分位数(Q1)增加2.08倍(HR=2.08,95%CI:1.97~2.19,P<0.001)(图1)。肌少症合并表型年龄加速Q4者的AKI风险最高(HR=3.26,95%CI:2.49~4.26)。相加交互作用和相乘交互作用均显著(相对超额风险比RERI=1.97,归因比例AP=0.53,协同指数=3.59;均P<0.001)。中介分析显示,表型年龄加速在肌少症与AKI的关联中起到10%~16%的中介作用。
研究结果提示,肌少症和表型年龄加速均与AKI发病风险显著增加相关,且表型年龄加速呈剂量反应关系。两者联合存在协同效应,提示在AKI风险评估与管理中需同时考虑这两个因素。

图1. AKI的累计发病率(上图:按肌少症状态分层;下图:按表型年龄加速分层)
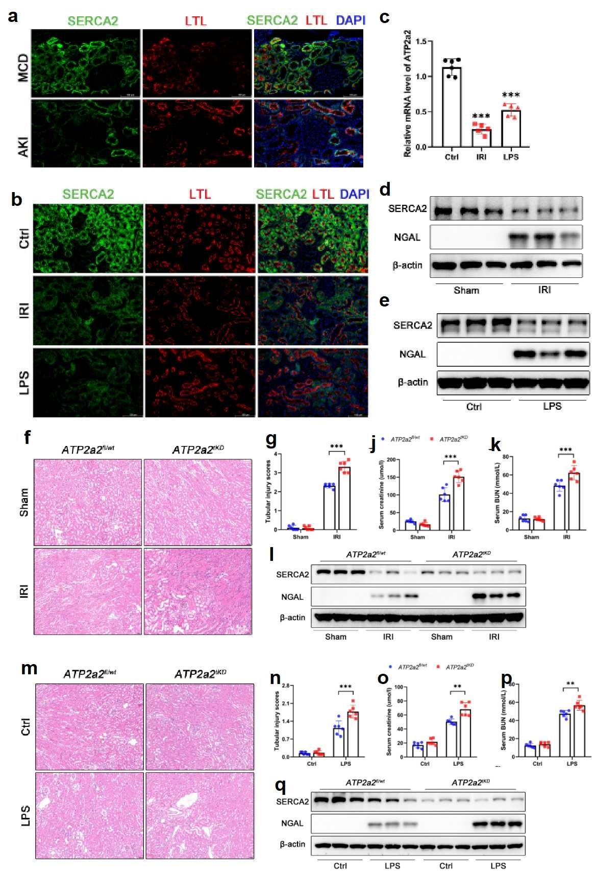
SERCA2缺陷通过电压依赖性阴离子通道调控内质网-线粒体对话促进AKI(SA-PO0149)AKI是一种以肾功能快速丧失为特征的严重疾病。肌浆网/内质网钙ATP酶2(SERCA2)是定位于肌浆网和内质网(ER)的关键酶,负责维持细胞钙稳态。然而,SERCA2与AKI的关联及其调控机制尚未明确。
研究人员采用肾脏近端小管特异性ATP2a2敲低小鼠(ATP2a2tKD)及对照小鼠(ATP2a2fl/wt),通过缺血再灌注损伤(IRI)和脂多糖(LPS)诱导AKI模型,探讨了SERCA2在AKI中的作用及潜在机制。
结果显示,AKI患者肾近端小管中SERCA2表达显著下调,这一结果在IRI和LPS诱导的AKI小鼠模型中得到验证(图2)。条件性敲低SERCA2可加重IRI和LPS诱导的AKI,表现为内质网应激增强、线粒体功能障碍及钙超载加剧。机制层面,SERCA2可与电压依赖性阴离子通道(VDAC)结合,通过调控钙稳态及内质网-线粒体对话发挥作用。
该研究证实,SERCA2通过调控内质网-线粒体对话及钙稳态对AKI起到保护作用,为AKI的治疗提供了新的重要靶点。

图2.