摘要在2026年世界肾脏病学大会(WCN)上,浙江中医药大学附属杭州市中医院姜雪教授团队了发布两项最新研究成果:一项从基础研究角度,首次揭示黄芪甲苷IV(AS-IV)通过调控ADAM19/Notch1/Ccl2信号轴干预系膜细胞-巨噬细胞交互极化,为IgA肾病(IgAN)提供全新治疗靶点;另一项从真实世界临床角度,证实布地奈德肠溶胶囊可显著改善蛋白尿、血尿并稳定肾功能,且早期启动对因治疗获益更突出。两项研究一基一临、互为支撑,既丰富了IgAN的发病机制理论,也为临床精准施治、尽早干预提供了高质量循证依据,共同推动IgAN诊疗迈向靶向化、规范化新阶段。

研究一:AS-IV通过调控系膜细胞ADAM19/Notch1/CCL2信号通路介导IgAN巨噬细胞极化(WCN26-AB-9234)【核心亮点速览】该基础研究揭示AS-IV治疗IgAN的全新分子机制:疾病状态下,活化的系膜细胞中ADAM19表达异常升高,通过剪切Notch1,增加Ccl2因子信号,刺激肾脏巨噬细胞向M2型极化。而AS-IV通过与系膜细胞ADAM19结合,可有效抑制系膜细胞的过度增殖,减少巨噬细胞的募集和M2型巨噬细胞极化,继而干预IgAN进展。这一发现不仅阐明IgAN肾脏系膜细胞与巨噬细胞间的信号交流,更为IgAN诊治提供了新的潜在靶标。
01、研究背景IgAN是目前全球范围内最普遍的原发性肾小球肾炎,是终末期肾病(ESRD)的主要病因之一。IgAN的典型病理特征是半乳糖缺陷型IgA1(Gd-IgA1)免疫复合物异常沉积在肾小球系膜区,触发补体激活和系膜细胞活化,从而引发肾脏和机体的慢性免疫炎症反应。在这种异常免疫刺激下,系膜细胞发生病理性过度活化,分泌多种炎症因子和趋化因子,导致细胞外基质沉积及肾脏巨噬细胞浸润等,最终造成肾小球硬化和肾间质纤维化,致使肾功能损害逐渐加深。有研究指出,肾脏巨噬细胞浸润与IgAN患者恶化程度密切相关。然而,异常活化的系膜细胞和巨噬细胞间的相互作用并不十分清楚。
ADAM19含有典型的ADAM家族蛋白结构域组织形式,包括信号肽(Signal peptide)、前导域(prodomain)、金属蛋白酶结构域(metalloproteinase domain)、去整合素结构域(disintegrin domain)、富含半胱氨酸结构域(cysteine-rich domain)、表皮生长因子样结构域(EGF-like domain)等。研究指出ADAM19在肾脏中高表达,可能参与到炎症反应和纤维化过程。既往研究表明,ADAM的蛋白酶水解作用可激活Notch1信号通路,导致可溶性Notch1胞内结构域(NICD)的释放,NICD启动相关靶因子的转录,并参与肾脏发育、炎症损伤及纤维化修复过程。鉴于其在IgAN中的特异性作用和具体机制尚未阐明,本研究将重点探讨ADAM19在IgAN中的作用及机制,以促进对IgAN的深入理解。
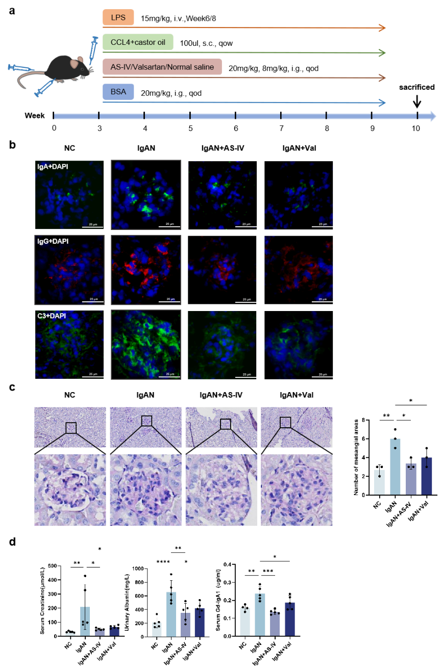
02、研究设计与关键发现姜雪教授团队通过构建稳定的IgAN小鼠模型,发现AS-IV可有效改善IgAN小鼠肾脏IgA、C3、IgG沉积,减少IgAN肾脏和系膜细胞的增生和基质沉积(图1,图2)。

图1.AS-IV改善IgAN小鼠肾功能下降和病理损伤

图2.AS-IV抑制IgAN系膜细胞模型的过度增生和基质沉积
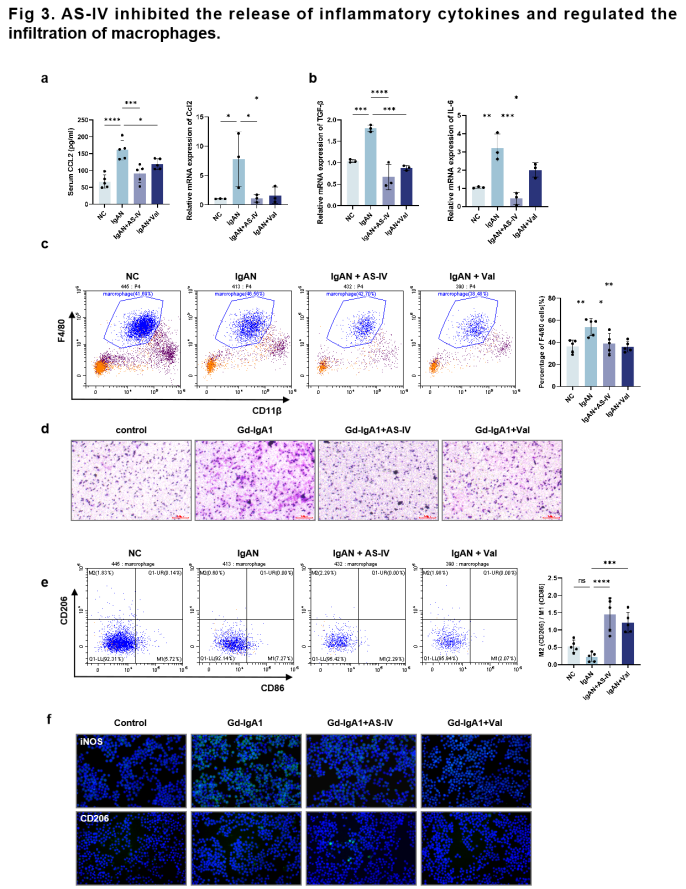
同时,团队发现AS-IV可以通过调控炎症因子的分泌,调控IgAN肾脏巨噬细胞的募集和极化(图3)。

图3. AS-IV减少巨噬细胞的募集,促进其向M2型极化
团队经过RNA测序、分子对接模拟实验发现,AS-IV可特异性地靶向ADAM19,通过调控Notch信号,介导IgAN系膜活化和炎症反应等(图4),表明ADAM19极可能是AS-IV发挥治疗功能的生物靶点。

图4. AS-IV通过结合ADAM19抑制IgAN的炎症反应
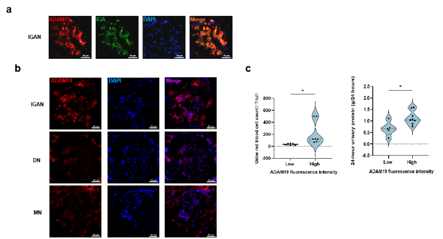
此外,研究者们经过在糖尿病肾病、膜性肾病等慢性肾脏病患者的活检组织进行染色,发现ADAM19在IgAN活化系膜区中呈现特异性的高表达,且ADAM19表达水平与IgAN患者临床指标相关,表明ADAM19极有可能是导致IgAN系膜增生的信号因子(图5)。

图5. ADAM19主要表达于IgAN肾脏的系膜区,且患者临床指标密切相关
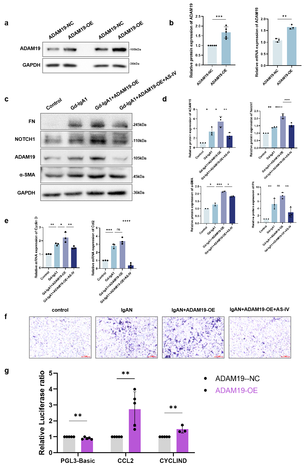
另外,研究人员检测体外系膜细胞中ADAM19/Notch1信号的变化,并建立过表达细胞株和共培养体系,结果发现ADAM19过表达系膜细胞通过增加Ccl2因子的分泌,影响巨噬细胞募集与极化;而AS-IV则可通过作用于ADAM19,有效干扰这一过程(图6,图7)。

图6. AS-IV通过ADAM19/Notch1信号参与系膜活化

图7. 系膜细胞高表达ADAM19时,增生加重;且通过Notch1/Ccl2信号促进巨噬细胞募集
03、研究结论与临床价值综上,结果表明,ADAM19直接诱导系膜细胞过度活化和基质沉积,通过剪切Notch1,促使可溶性NICD核转位,驱动Ccl2等细胞因子的转录,导致系膜细胞异常增殖,同时通过旁分泌作用促进肾小球巨噬细胞的募集与极化,加剧IgAN肾脏病理损伤和功能障碍。而AS-IV则可通过干扰ADAM19/Notch1/Ccl2级联反应的激活来延缓IgAN的进展。
本研究负责人姜雪教授解释道:本研究不仅阐述ADAM19在IgAN中的调控作用,更验证了IgAN中系膜细胞-巨噬细胞间的细胞交流作用。该研究通过深入探究IgAN系膜细胞ADAM19/Notch1通路在调控巨噬细胞募集与极化中的作用,为IgAN的防治提供新的潜在的干预靶点。同时,该研究提出了“AS-IV通过调控系膜细胞ADAM19/Notch1/Ccl2信号介导IgAN巨噬细胞极化”这一新的科学假说,具有一定的创新性,为中医药治疗IgAN提供了更为扎实的理论依据。
研究二:布地奈德肠溶胶囊治疗IgAN的疗效评估(WCN26-AB-6690)【核心亮点速览】该项真实世界研究证实布地奈德肠溶胶囊治疗6个月可显著降低蛋白尿、血尿,稳定并改善肾功能;早期启动治疗(肾活检确诊4年内)、初治患者获益更显著,为IgAN标准化、早干预策略提供重要真实世界依据。
01、研究设计本研究为单中心回顾性研究,纳入122例肾活检确诊的原发性IgAN患者,接受布地奈德单药或联合免疫抑制治疗至少6个月,系统评估临床疗效与亚组获益。
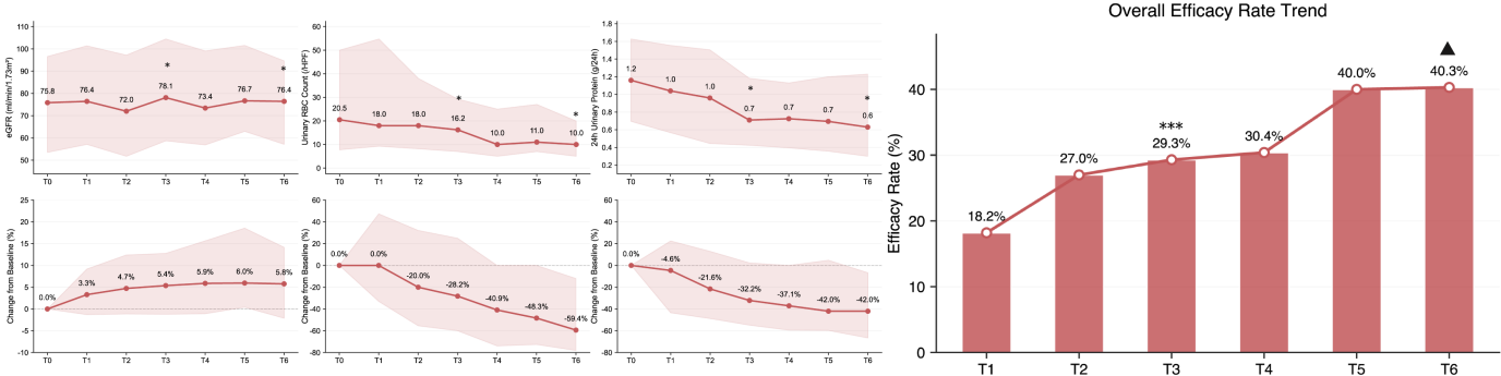
02、研究结果经6个月治疗,蛋白尿和血尿中位降幅分别达42%和59.4%,肾功能保持稳定,eGFR中位升幅5.8%,总体缓解率达40.3%(图8),提示布地奈德在真实世界中同样能有效降低尿异常指标并维持肾功能。

图8. 总体队列6个月随访期间eGFR、尿红细胞及蛋白尿的动态变化
按基线蛋白尿分组,高蛋白尿组降幅显著大于低蛋白尿组,但两组eGFR改善和血尿缓解相当(图9),提示对蛋白尿负担较重的患者仍具良好疗效。

图9. 基线蛋白尿水平亚组分析
按基线eGFR分组,低eGFR组肾功能改善更明显,中位升幅达15.2%,高eGFR组保持稳定,两组蛋白尿和血尿降幅无显著差异(图10),提示布地奈德在不同肾功能水平患者中均具治疗价值。

图10. 基线eGFR水平亚组分析
无论初治还是复治患者,治疗后蛋白尿和血尿均明显下降且肾功能稳定,但初治患者降幅更显著(图11),提示早期启动治疗可能获益更大。

图11. 既往治疗状态亚组分析
肾穿后较早启动治疗的患者在蛋白尿血尿降幅及缓解率方面均显著优于延迟治疗者(图12),进一步支持早期干预是优化疗效的关键。

图12. 肾穿至治疗间隔亚组分析
此外,单药与联合治疗组各项指标均无显著差异(图13),提示布地奈德本身已具备稳定的治疗获益。

图13. 治疗方案亚组分析
综上,本研究证实布地奈德肠溶胶囊可有效减少IgAN患者蛋白尿和血尿并维持肾功能。初治及早期启动治疗者获益更显著,提示早期识别与干预或是提高疗效的重要方向。
专家简介
主任医师 硕士生导 医学博士
2020年评为浙江省医坛新秀 2021年评为杭州市第二层次高级人才
杭州市西湖明珠人才(拔尖人才),杭州市C类人才
浙江省生物医学工程学会肾脏病透析移植分会青年委员
浙江省医师协会肾脏病分会青年委员
杭州市医学会肾脏病学分会委员
杭州市医学会罕见病分会副主委