维持性透析患者的崔临床预后仍未达到理想水平,常规血液净化技术难以有效清除蛋白结合类尿毒症毒素、中大分子毒素及炎症介质,导致患者持续存在瘙痒、不安腿综合征、疲劳、心血管并发症等尿毒症相关症状。血液吸附联合血液透析(HAHD)作为新型体外血液净化技术,可通过吸附作用弥补传统透析的清除缺陷,展现出良好应用前景。但目前HAHD在临床应用中存在方案不统一、证据等级不足等问题。为此,由15个国家23名专家组成的国际专家组基于德尔菲法原则制定了HAHD共识声明,以明确HAHD的病理生理基础、适应证、操作规范、监测与疗效评价标准,为临床标准化应用与高质量临床研究开展提供指导。国际专家组成员包括中国人民解放军总医院第一医学中心蔡广研教授、复旦大学附属中山医院丁小强教授、大连医科大学附属第一医院林洪丽教授。

共识要点一、适应证与患者选择Q问题1:使用HAHD治疗尿毒症相关症状和并发症的病理生理学依据是什么?【共识要点】1.特定尿毒症毒素的蓄积与症状及并发症的病理生理学机制之间存在公认的相关性。
2.核心理念是:HAHD可通过吸附清除作用,进一步去除弥散与对流方式难以清除的尿毒症毒素。
【解读】尿毒症毒素蓄积是透析患者并发症的核心诱因,传统透析以弥散、对流为主要清除方式,对中大分子毒素(分子量>15kDa)、蛋白结合类尿毒症毒素(PBUT)清除效果有限。
HAHD通过吸附作用,可补充清除传统透析难以去除的中分子毒素(如β2-微球蛋白)与蛋白结合类毒素(如晚期糖基化终末产物),减轻毒素蓄积相关损伤。
吸附技术可同步清除炎症介质,缓解透析患者慢性微炎症状态,为症状改善与远期预后提升提供病理生理基础。
Q问题2:HAHD的适应证有哪些?【共识要点】启动HAHD的适应证应结合特定症状与体征、分子生物标志物、通过问卷和量表评估的患者报告结局,以及功能测试。综合这些变量,形成基于患者内表型解读的精准医疗方案。
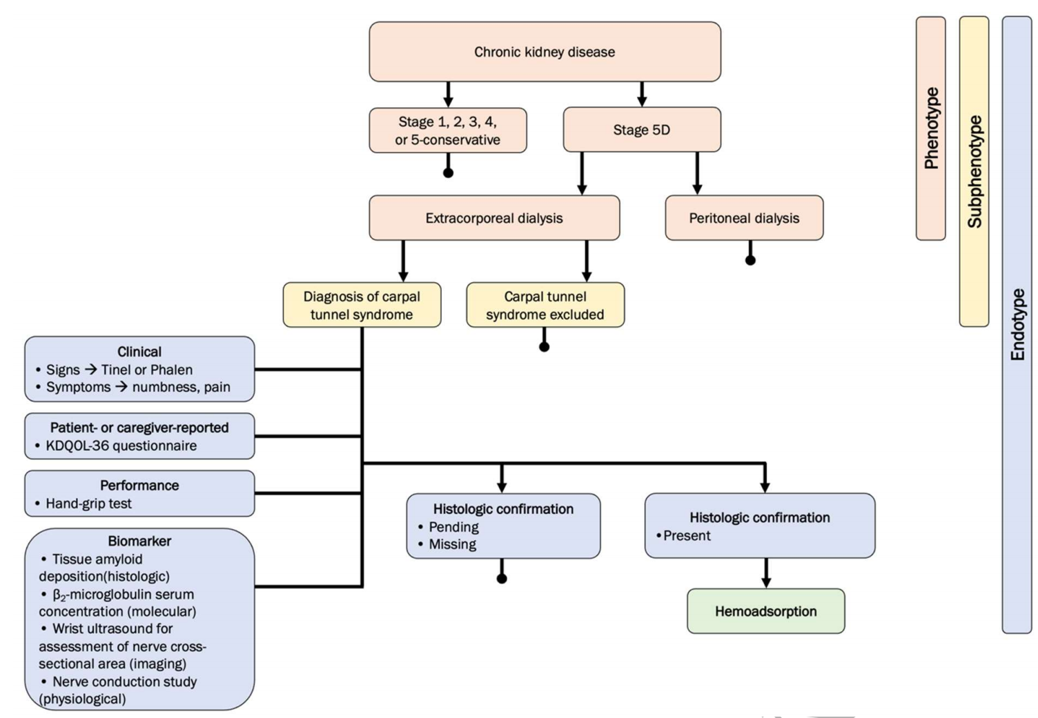
图1展示了以腕管综合征为例的HAHD适应证决策流程图。图2展示了用于识别HAHD候选患者的决策树。

图1. HAHD适应证的精准医学路径

图2. HAHD患者筛选决策树
【解读】适用人群:HAHD不作为常规透析方案,共识声明建议仅将HAHD用于标准治疗已穷尽,且存在由尿毒症毒素蓄积所致难治性问题的肾衰竭患者。主要应用场景包括:尿毒症相关顽固性瘙痒、不安腿综合征;透析后恢复时间延长、慢性疲劳、肌少症与衰弱综合征;透析相关淀粉样变(如β?-微球蛋白沉积所致腕管综合征);常规透析无法控制的慢性炎症、心血管并发症高危患者。
人群筛选原则:采用精准医学表型分型策略,结合临床症状、患者报告结局、生物标志物、功能评估综合判定,优先选择毒素蓄积为核心病因的患者,不推荐用于无症状透析患者。
Q问题3:HAHD的禁忌证有哪些?【共识要点】应在无技术与临床禁忌证的前提下,依据制造商说明书与当地监管框架开展HAHD,以此最大限度降低风险并确保疗效。
【解读】HAHD无绝对禁忌证,相对禁忌与慎用情况包括:
·严重血小板减少(≤20 000/mm³)、白细胞减少(≤1000/mm³);
·对吸附柱、管路或透析相关耗材过敏,且排除药物诱发因素后;
·未控制的出血倾向、严重凝血功能障碍。
二、HAHD临床应用模式Q问题4:哪些体外透析模式可与血液吸附(HA)联用?【共识要点】所有体外透析模式均可与HA联用,包括低通量血液透析(HAHD)、高通量血液透析(HAHFD)、扩展血液透析(HAHDx)及血液透析滤过(HAHDF)。
【解读】临床以HAHD、HAHDF应用最为广泛,吸附柱串联置于透析器之前。
Q问题5:HAHD处方的最小特征集是什么?【共识要点】1.实施HAHD的前提是已采用可达到的最优体外透析处方与技术。
2.技术参数处方与原透析模式一致,仅增加HA环节。
3.基于既往病理生理学研究与临床经验,HAHD常规处方治疗频率为每周1次,可根据患者需求与疗效调整该频率。
4.在将HAHD视为HDF或HDx等“特殊技术”的地区与国家,HAHD的应用频率应为每周3次。
【解读】基础透析参数(血管通路、血流量、透析液流量、抗凝方案、电解质配方等),与原透析方案保持一致,无需额外调整。需特别注意,关于抗凝管理,普通肝素、低分子肝素为首选抗凝药物,剂量同常规透析;使用直接Xa抑制剂的患者,需根据吸附清除情况补充抗凝剂量。
治疗频率:常规推荐每周1次HAHD联合常规透析;对于难治性症状,初始每周3次,连续2周后减量至每周2次,巩固后维持每周1次;部分中心对于稳定患者可调整为每2周一次,但需评估毒素清除与症状控制效果。
治疗时长方面,优先采用全程吸附联合透析(与透析时长一致,约4小时),优于分段治疗模式,安全性与操作便捷性更佳。中国多数中心的单次治疗时长为2小时,因此操作流程通常为:治疗前2小时:给予HAHD治疗;随后回血,用生理盐水预冲管路;剩余2小时,继续进行HD或HDF治疗。
Q问题6:HAHD推荐的预冲流程是什么?【共识要点】吸附柱接入体外循环前,其准备与预冲操作应严格遵循对应型号的制造商说明书执行(因吸附柱类型存在差异);而体外循环管路本身的预冲流程保持不变。
【解读】严格遵循吸附柱厂家说明书完成预冲,充分排出柱内空气、冲洗生产残留物质,必要时按要求进行肝素化预处理,体外循环管路预冲同常规透析。
三、治疗评估与监测Q问题7:HAHD治疗的监测参数有哪些?【共识要点】我们推荐对HAHD采用与标准血液透析一致的常规监测手段。需关注的潜在安全风险包括不良反应、凝血异常、血小板减少、白细胞减少,以及药物与分子生物标志物被非特异性吸附的风险。
【解读】·常规监测同标准血液透析,重点监测体外循环压力、凝血、血压、心率等指标;
·特异性监测:血小板计数、白细胞计数,警惕一过性血小板减少、白细胞减少;
·监测过敏反应、空气栓塞、管路凝血等不良事件,当前新一代吸附柱生物相容性良好,严重不良事件发生率低。
Q问题8:判定HAHD疗效的标准是什么?【共识要点】1.疗效评估取决于HAHD治疗的主要目标与临床应答,评估标准包括:患者及照护者报告结局、功能状态、客观临床结局(心血管事件、住院、死亡等)及生物标志物检测。
2.临床试验评估患者报告结局时,应预先设定各结局的最小临床重要差异(MCID),并据此计算样本量,进而判定HAHD的疗效。
【解读】疗效判定标准包括以下几方面:
·患者报告结局:以瘙痒评分、睡眠质量、疲劳程度、生活质量量表(KDQOL-36、SF-36)为核心,预设最小临床重要差异(MCID),判定临床获益;
·客观临床结局:心血管事件、住院率、死亡率、肌少症相关功能指标(握力、步态速度);
·生物标志物:β2-微球蛋白、蛋白结合类毒素、炎症因子(IL-6、TNF-α、CRP)清除率与透析前水平变化。
Q问题9:与单纯血液透析相比,HAHD需额外考虑哪些方面?【共识要点】1.由于非特异性清除分子(包括药物)可能导致药物浓度低于治疗阈值,如果条件允许,我们建议在治疗结束后给药。
2.分子生物标志物被非特异性吸附可能影响检测结果的合理解读。
【解读】需特别注意:(1)药物吸附风险:HAHD非选择性吸附作用,可清除高蛋白结合率药物(如利伐沙班、阿哌沙班、替格瑞洛、抗癫痫药、部分抗生素等),可能导致血药浓度不足;建议透析结束前30~60分钟给药,必要时监测血药浓度并调整剂量。(2)标志物干扰:可吸附NT-proBNP、降钙素原、肌红蛋白等小分子生物标志物,解读检验结果时需排除吸附影响;分子量>50kDa的标志物(如CRP、铁蛋白)不受吸附影响。
Q问题10:调整HAHD处方的标准是什么?【共识要点】处方调整需依据初始适应证、患者评估、技术因素、安全风险及治疗应答进行综合判定。
【解读】根据初始适应证、症状改善程度、生物标志物变化、安全事件个体化调整,核心调整维度为治疗频率,不推荐单次治疗内更换吸附柱。
研究方向与临床推广建议未来研究与临床推广应着眼于如下方面:
统一尿毒症毒素检测方法,明确不同吸附材料的毒素清除动力学;
开展多中心、大样本随机对照试验,验证HAHD对患者生存、心血管结局的远期影响;
建立国际HAHD注册登记系统,长期收集安全性、有效性数据;
规范卫生经济学评估,结合地区医保政策推进技术合理应用。
总结
HAHD是传统透析的有效补充技术,新一代吸附柱生物相容性与安全性良好,对常规透析无法改善的尿毒症难治性症状、毒素蓄积相关并发症具有明确应用价值。临床应遵循个体化、精准化原则,严格筛选患者、规范处方与监测,同时推进高质量临床研究,为HAHD的广泛普及提供高级别证据支持。
来源:Nephrol Dial Transplant. 2026 Mar 3:gfag046. doi: 10.1093/ndt/gfag046. Online ahead of print.