发表时间:2026-02-04 13:19:28
编者按
中药复方仙黄方(Xian Huang Fang, XHF)在临床上常用于慢性肾脏病(CKD)的治疗,具有保护肾功能、延缓疾病进展的作用。然而,其抗肾间质纤维化(RIF)的具体分子机制尚不明确。上海中医药大学附属曙光医院课题组对此进行了探索,研究发现,XHF通过抑制PKCδ/MAPK信号通路,减轻肾小管上皮细胞衰老,从而延缓肾间质纤维化。该研究近期已在线发表于Drug Des Devel Ther.。

研究背景
慢性肾脏病(CKD)是全球非传染性疾病发病率和死亡率上升的重要因素之一。肾间质纤维化(RIF)是多种CKD进展的共同病理途径和主要表现。肾小管上皮细胞(RTECs)作为肾小管间质的主要细胞成分,在损伤后修复能力下降,表现为细胞周期停滞、部分上皮-间质转化(EMT)以及病理性细胞衰老。缺氧、代谢应激和持续性损伤等因素均可诱导RTECs进入衰老状态。目前尚缺乏有效阻止肾小管损伤和纤维化的治疗策略,因此亟待开发靶向病理性细胞衰老等关键驱动因素的新型治疗策略。
细胞衰老不仅是衰老的结果,更是推动CKD进展中纤维化的重要驱动因素。衰老细胞通过分泌衰老相关分泌表型(SASP)因子,如IL-6、TGF-β1等,形成有害微环境,促进炎症反应、成纤维细胞活化和细胞外基质(ECM)沉积,从而加速RIF进展。MAPK家族成员(p38、ERK、JNK)等上游激酶可调控SASP活性,因此靶向调控病理性衰老的信号通路有望中断CKD中炎症与纤维化的恶性循环。
仙黄方(XHF)由大黄(Rheum palmatum)和淫羊藿(Epimedium)组成,是中医药用于治疗CKD的临床常用配伍。其生物活性成分淫羊藿苷(来自淫羊藿)和大黄素(来自掌叶大黄),已被证实具有抗炎、抗氧化和抗纤维化特性。上海中医药大学附属曙光医院研究团队的前期探索发现,淫羊藿苷可通过抑制成纤维细胞活化减轻肾纤维化,大黄素则通过抑制EZH2改善梗阻性肾病中的肾小管间质纤维化。然而,XHF是否通过调控细胞衰老这一关键病理过程来抗纤维化,其分子机制尚不明确。
因此,上海中医药大学附属曙光医院课题组开展研究,探讨了XHF是否通过靶向病理性细胞衰老缓解肾间质纤维化。他们结合网络药理学预测PKCδ为核心靶点,并在体内外模型中验证其作用,进一步阐明XHF抗纤维化与抗衰老之间的分子联系。
研究方法
研采用超高效液相色谱-四极杆-轨道阱高分辨质谱(UHPLC-Q-Orbitrap HRMS)对复溶的XHF冻干粉进行化学成分分析。通过5/6肾切除(A/I)建立慢性肾衰竭模型,使用5 ng/ml转化生长因子β1(TGF-β1)诱导人肾小管上皮细胞(HK-2)纤维化。采用网络药理学、组织病理学、蛋白质印迹法、免疫荧光(IF)及衰老相关β-半乳糖苷酶(SA-β-gal)染色等方法评估其作用机制。
研究结果
1.XHF化学成分分析

图1. XHF的UHPLC-Q-Orbitrap HRMS分析
2.XHF改善5/6(A/I)肾切除诱导的肾纤维化进展

图2. XHF改善5/6(A/I)肾切除诱导的CKD大鼠的肾纤维化并调节水通道蛋白表达。*P<0.05,**P<0.01,与假手术组相比;#P<0.05,##P<0.01,与5/6(A/I)组相比。假手术组:假手术组;5/6(A/I):模型组。
3.网络药理学分析提示PKCδ为核心靶点

图3. XHF在慢性肾脏病中的共同靶点和功能富集分析。(A)共鉴定出119个XHF和慢性肾脏病之间的重叠蛋白靶点。(B)蛋白质-蛋白质相互作用网络。(C)前20个KEGG的富集结果。(D)基因本体论术语富集。顶级生物学过程(BP,上部);顶级细胞组分(CC,中部);顶级分子功能(MF,下部)。
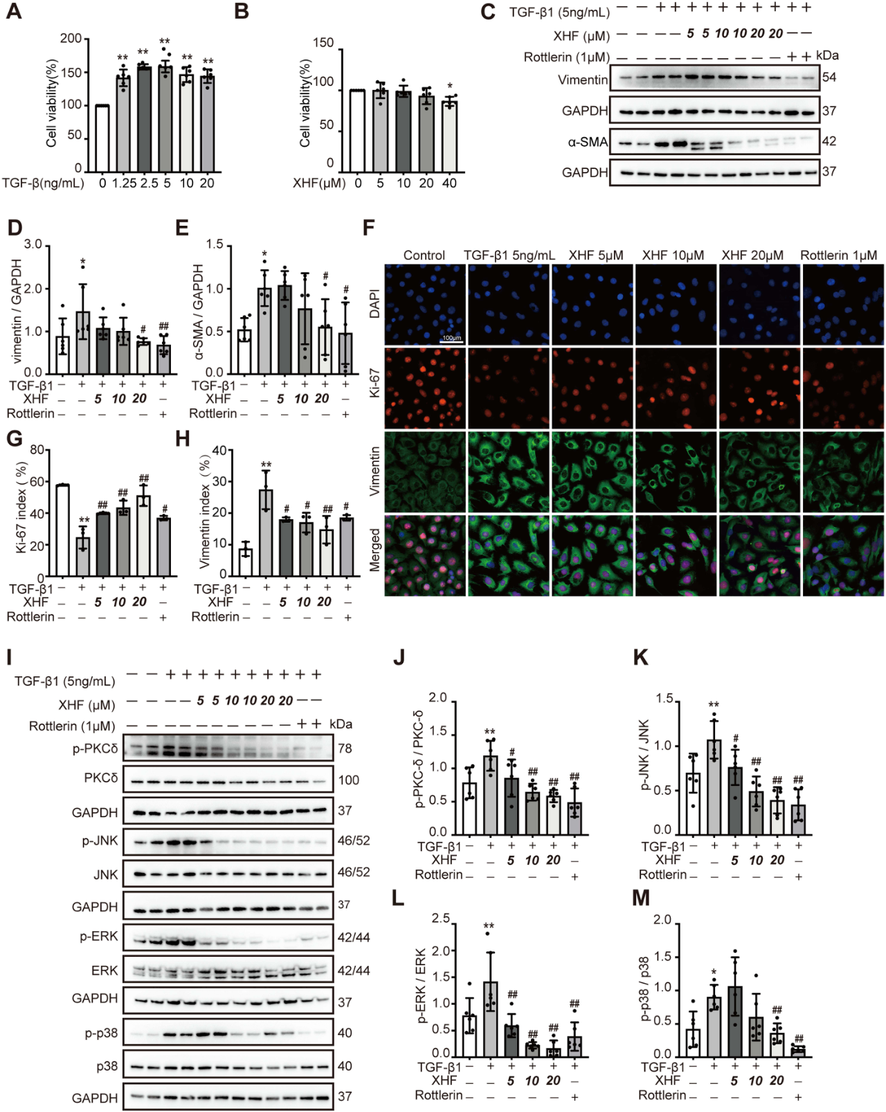
4.XHF通过抑制PKCδ/MAPK信号通路改善肾纤维化
在该模型中的实验验证(基于蛋白质-蛋白质相互作用网络分析)确定PKCδ/MAPK是XHF调控的更重要靶点。结果表明,XHF和Rottlerin均能有效抑制TGF-β1诱导的PKCδ酪氨酸311(Tyr311)磷酸化位点的激活,并显著抑制c-Jun氨基末端激酶(JNK)、细胞外调节蛋白激酶(ERK)和p38丝裂原活化蛋白激酶的磷酸化水平(图4I–M)。在5/6(A/I)肾切除模型大鼠肾组织中也观察到类似结果(图5A–E)。总体而言,这些数据表明,XHF主要通过抑制PKCδ磷酸化和随后的MAPK通路抑制来减轻肾纤维化。


图5. XHF减弱5/6(A/I)肾切除诱导的慢性肾脏病大鼠肾组织中PKCδ激活和下游信号通路。(**P<0.01,与假手术组相比;##P<0.01,与5/6(A/I)组相比。)
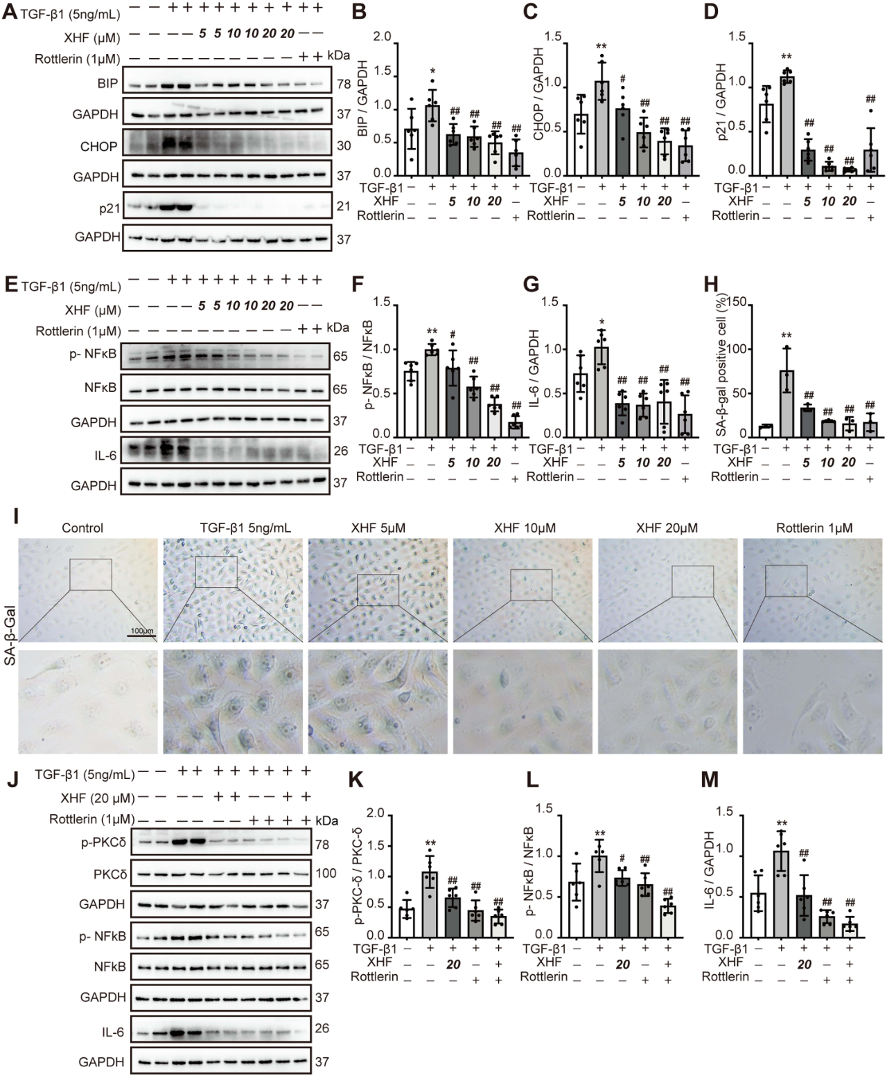
5.XHF通过抑制5/6(A/I)大鼠的内质网应激与细胞衰老来改善肾纤维化

图6. XHF减轻5/6(A/I)肾切除诱导的慢性肾脏病大鼠肾组织中的内质网应激、细胞衰老和衰老相关分泌表型相关炎症(*P<0.05,**P<0.01,与假手术组相比;##P<0.01,与5/6(A/I)组相比)

图7. XHF减轻转化生长因子-β1诱导的人近端肾小管上皮细胞内质网应激和细胞衰老
讨论
本研究通过整合网络药理学与实验验证,确定了PKCδ是XHF的关键潜在靶点,首次揭示XHF通过抑制PKCδ/MAPK信号通路减轻肾小管上皮细胞衰老,从而延缓肾间质纤维化的机制。研究人员在5/6肾切除大鼠和TGF-β1诱导的HK-2细胞模型中均观察到XHF显著抑制PKCδ磷酸化,进而下调MAPK信号通路(JNK、ERK、p38)和NF-κB活化,减少IL-6等关键衰老相关分泌表型(SASP)因子分泌,最终缓解细胞衰老和纤维化表型。
细胞衰老在CKD进展中扮演关键角色。衰老细胞通过p53/p21通路停滞细胞周期,分泌IL-6、TGF-β1等因子,促进炎症和ECM沉积,形成纤维化微环境。PKCδ作为上游激酶,在CKD患者和动物模型中表达上调,其激活可促进线粒体功能障碍、细胞凋亡和SASP分泌。本研究证实XHF通过抑制PKCδ磷酸化,阻断其下游MAPK/NF-κB/IL-6信号轴,从而干预衰老-纤维化恶性循环。
尽管网络药理学提示AGE-RAGE通路可能参与XHF作用,但实验验证更支持PKCδ/MAPK通路的主导地位。Rottlerin的药理学验证进一步支持PKCδ的核心作用,但其脱靶效应仍需通过基因敲减等遗传学手段进一步验证。
结论
本研究表明,PKCδ是XHF的关键潜在靶点,其通过抑制PKCδ/MAPK信号通路,减轻内质网应激与肾小管上皮细胞衰老,显著改善肾间质纤维化和减轻肾功能损伤。其作用机制涉及降低SASP因子分泌、抑制炎症反应及恢复肾小管功能。作为一种传统中药复方,XHF展现出良好的应用前景,有望成为CKD抗纤维化治疗的潜在候选方案。未来仍需开展临床验证及基因水平研究,以进一步阐明其分子作用网络及长期疗效。
来源:Drug Des Devel Ther. 2025 Aug 13:19:6991-7004. doi: 10.2147/DDDT.S522318. eCollection 2025.