编者按:IgA肾病(IgAN)是全球最常见的原发性肾小球疾病,而以肾病综合征(NS)为主要表现的IgAN却相对少见。近年来,多项研究提示,部分NS-IgAN患者可能同时存在微小病变(MCD)的病理机制,即所谓的IgAN-MCD重叠表型。随着抗肾小球裂孔膜蛋白(nephrin)自身抗体的发现,MCD相关的分子标志物逐渐清晰,为识别此类重叠表型并指导个体化免疫治疗提供了新的方向。中日友好医院肾内科杨悦等基于15年单中心回顾性队列,通过临床、病理、超微结构与分子免疫标记的综合分析,阐明了NS-IgAN人群中MCD表型的比例、特征及其对激素反应的预测价值,为优化NS-IgAN治疗策略提供了真实世界证据。近日,该研究结果在Front Immunol.上发表。

一、研究背景:肾病综合征型IgAN的诊断与治疗困境IgA肾病是全球范围内最常见的原发性肾小球肾炎,在亚洲人群中尤为高发。其诊断依赖于肾活检,临床表现具有高度异质性。肾病综合征,即以大量蛋白尿(>3.5 g/24h)和低白蛋白血症(<30g/L)为特征的表现,在IgAN中相对少见,仅占初诊患者的6.7%~14.7%,但常提示更复杂的病理生理和更棘手的治疗决策。
早在2014年,Herlitz等就观察到少数伴有肾病水平蛋白尿的轻度IgAN患者,其临床病理特征和治疗反应更倾向于IgAN与MCD共存。2021年的KDIGO指南也指出,表现为肾病综合征的IgAN(NS-IgAN)可能具有与MCD相似的足细胞病变特征,并建议对具有MCD样超微结构特征的病例按MCD方案治疗。然而,核心难题始终未解:如何可靠地区分单纯的NS-IgAN与IgAN-MCD重叠状态?这种重叠状态的患病率究竟是多少?又是否存在确切的病理或血清学标志物来确诊?
近年来,针对足细胞特异性蛋白nephrin的自身体抗体被证实是MCD等足细胞病的关键致病介质。研究表明,这些抗体能特异性结合于足细胞裂孔隔膜上的nephrin,破坏其分子结构,导致足突广泛融合,引发大量蛋白尿。更关键的是,通过免疫荧光共定位技术,可以在MCD患者的肾组织中发现点状IgG沉积与nephrin蛋白在空间上精确共定位,这为抗体介导的足细胞损伤提供了直接的形态学证据。这些突破性发现,为本研究探寻NS-IgAN中的MCD样表型提供了坚实的理论依据和强大的技术武器。
二、研究方法:15年数据回顾与分子病理学探索本研究为一项单中心回顾性队列分析,通过系统筛查确认的1298例原发性IgAN患者,最终纳入67例符合条件的NS-IgAN患者纳入分析。根据初始标准化治疗后的蛋白尿缓解情况,患者被分为三组:①完全缓解(CR)组(n=24):治疗1个月内24小时尿蛋白定量(24hUTP)<0.3g;②未缓解(NR)组(n=26):治疗3个月后24hUTP仍>3.5 g;③部分缓解(PR)组(n=17):缓解情况介于上述两者之间。
应用透射电镜(TEM)分析,重点观察足细胞足突的形态与融合程度。使用激光共聚焦显微镜,通过双重染色检测肾小球内IgG与nephrin的共定位情况,以此作为抗nephrin自身抗体在组织原位沉积的标志。同时检测其他足细胞标志物(如synaptopodin、podocin、WT1)作为对照。
使用重复测量方差分析(ANOVA)评估临床参数的纵向变化及时间与分组的交互效应。采用Kaplan-Meier曲线和Cox比例风险回归模型分析达到完全缓解的时间及其预测因素。
三、研究结果:揭示一个独特的重叠亚型01. 基线特征与病理差异在1,298例IgAN患者中,117例(9.0%)表现为NS,与文献报道一致。CR与NR组之间存在显著差异(表1)。
临床特征方面,CR组患者基线血清白蛋白水平更低(18.8 vs. 24.1g/L,P<0.001),但肾功能更好(eGFR:101 vs. 62 mL/min/1.73m2,P<0.001)。两组基线蛋白尿水平无差异。
病理特征方面,NR组表现出更严重的IgAN活动性病变,包括更显著的毛细血管内增生(E1病变比例更高)、节段性肾小球硬化(S1)、肾小管萎缩/间质纤维化(T1/T2)以及新月体形成(C1/C2)(所有P<0.05)。免疫荧光显示,CR组的肾组织IgA和C3沉积强度均显著低于NR组。
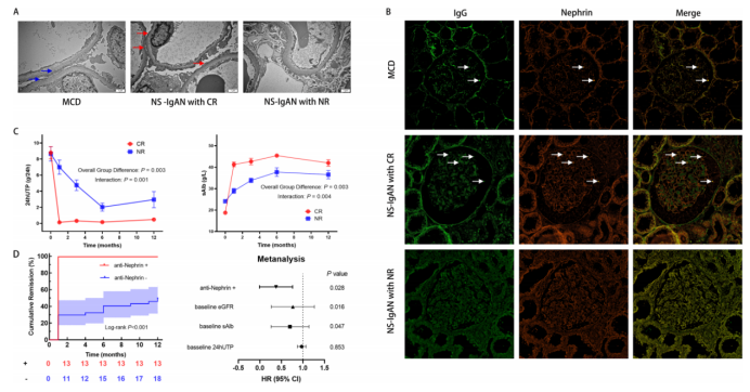
02. 关键发现:抗Nephrin抗体共定位与超微结构电镜下的足突融合:CR组患者的足细胞表现出类似MCD的弥漫性足突广泛融合,而NR组的足突融合程度相对较轻(图2A)。这提示CR组可能存在MCD成分。
免疫荧光共定位——鉴别“金钥匙”:这是本研究最核心的发现。在作为阳性对照的MCD患者肾组织中,观察到了特征性的nephrin与点状IgG沉积的共定位。在54.2%(13/24)的达到CR组患者中,发现了完全相同的nephrin-IgG共定位模式。相反,所有NR组患者(0%)均未出现此模式(图2B)。这种特异性免疫荧光信号,成为区分两组患者的强有力工具。

图1. IgA肾病合并肾病综合征(NS-IgAN)的临床病理特征
透射电子显微镜(TEM)显示,CR组患者肾小球足细胞广泛足突融合(原始放大倍数:×15,000)。(B)共聚焦免疫荧光分析显示,IgG(绿色)与nephrin蛋白(红色)存在共定位(比例尺=20 μm)。MCD组及CR组可见特异性IgG-nephrin共定位(白色箭头),未缓解(NR)组标本中未观察到该现象。(C)CR组与NR组患者24小时尿总蛋白(24hUTP)及血清白蛋白(sAlb)的纵向比较分析。(D)完全缓解时间的Kaplan-Meier曲线及多因素Cox比例风险回归模型(森林图),提示抗nephrin抗体阳性是缓解加速的独立预测因子。
03. 治疗反应与长期结局所有患者均按照KDIGO指南,接受基于MCD治疗方案的标准化初始治疗(除非存在禁忌)。尽管治疗方案无显著组间差异,但疗效迥异:
蛋白尿与白蛋白的快速分离:重复测量ANOVA显示,24hUTP和血清白蛋白的变化轨迹在CR组与NR组之间存在显著的“时间×分组”交互效应(P=0.001和P=0.004),证实了两组截然不同的生化反应模式(图2C)。CR组在1个月内蛋白尿即迅速降至接近正常水平。
eGFR轨迹:虽然NR组eGFR基线值更低且在随访期间持续低于CR组,但两组的eGFR下降速率在12个月内无显著差异,提示短期随访可能不足以捕捉长期肾功能进展的不同。
抗Nephrin状态是快速缓解的强预测因子:Kaplan-Meier分析显示,抗nephrin抗体阳性患者达到完全缓解的速度显著快于阴性患者(Log-rankP<0.001)。所有13例抗体阳性患者均在治疗1个月内达到CR。多变量Cox回归分析在校正了基线蛋白尿、白蛋白和eGFR后,抗nephrin阳性仍是加速缓解的独立预测因素(HR=0.40,95%CI:0.17–0.90,P=0.028)(图2D)。
04. 重叠状态的患病率估计基于CR组患者(24/67)对激素治疗表现出MCD样的快速、完全缓解,且其中超过半数(13/24)检测到特异性抗nephrin抗体共定位,本研究估算,在NS-IgAN患者中,IgAN-MCD重叠状态的患病率约为35.8%(24/67)。
四、讨论与启示:迈向精准肾病学本研究的发现为NS-IgAN这一临床难题提供了新的解决思路。研究证实,一个显著的亚组(约36%)的NS-IgAN患者,其本质是IgAN与MCD的重叠状态。这种IgAN-MCD表型重叠状态具有独特的分子标志(肾组织抗nephrin-IgG共定位)、典型的超微结构特征(弥漫性足突融合)和突出的临床行为(对激素治疗极度敏感、快速缓解)。
1.分子分型的临床价值:鉴别IgAN-MCD重叠具有重大的治疗指导意义。这部分患者通常仅需短程激素治疗即可获得完全缓解,从而避免因误判为重症IgAN而接受不必要的、长期高强度的免疫抑制治疗,显著减少了药物相关副作用风险。而对于无此重叠特征的经典NS-IgAN患者,则需要遵循以支持治疗和延缓进展为核心的不同管理策略。
2.整合诊断新框架的提出:尽管肾活检是肾病诊断的“金标准”,但在复杂重叠疾病的鉴别上存在局限。本研究启示,未来对于NS-IgAN的管理,可构建一个整合诊断框架:将定量血清抗nephrin自身抗体检测与肾活检组织的抗nephrin-IgG免疫荧光共定位分析相结合。这种“血清+组织”的双重验证模式,有助于精确识别IgAN-MCD重叠病例,为制定个体化治疗方案提供坚实依据。
3.研究局限与未来方向:本研究也存在一定局限,包括未能检测基线循环抗nephrin抗体滴度、随访时间对于评估长期肾结局可能不足、以及患者均来自亚洲人群限制了结论的普适性。未来的研究需要在更大规模、多中心、多种族的队列中进行验证,并探索抗nephrin抗体阴性但仍对激素有反应患者的其他机制。
五、结论综上所述,这项研究通过创新的分子病理学方法,成功地从临床表现相似的NS-IgAN患者中,识别出一个具有独特生物学特征和治疗反应的IgAN-MCD重叠亚型。抗nephrin抗体介导的足细胞损伤是这一亚型的核心机制,肾组织nephrin-IgG共定位是其可靠的鉴别标志物。这一发现推动了IgAN从传统的病理形态学分类向更精准的分子分型演进。在临床实践中,积极识别这类重叠患者,能够实现治疗方案的“量体裁衣”,在确保疗效的同时最大化患者获益,标志着肾脏病精准医疗时代的一个重要进展。
来源:Front Immunol. 2025 Nov 6;16:1669276. doi:?10.3389/fimmu.2025.1669276