发表时间:2026-02-03 13:03:14
2025年9月,华中科技大学同济医学院附属协和医院张春教授团队在Advanced Science杂志上发表题为“PRDM16 Reduces Cellular Senescence by Upregulating GSTM1”的研究论文。该研究首次揭示PRDM16通过抑制细胞衰老缓解包括肾脏在内的器官衰老的作用,并阐明了其作用机制是PRDM16通过上调谷胱甘肽关键代谢酶GSTM1减轻DNA氧化损伤,为开发抗衰老治疗策略提供了新靶点。华中科技大学同济医学院附属协和医院肾内科张春教授为此项研究的通讯作者,华中科技大学同济医学院附属协和医院肾内科袁倩、祝雨婷为共同第一作者。

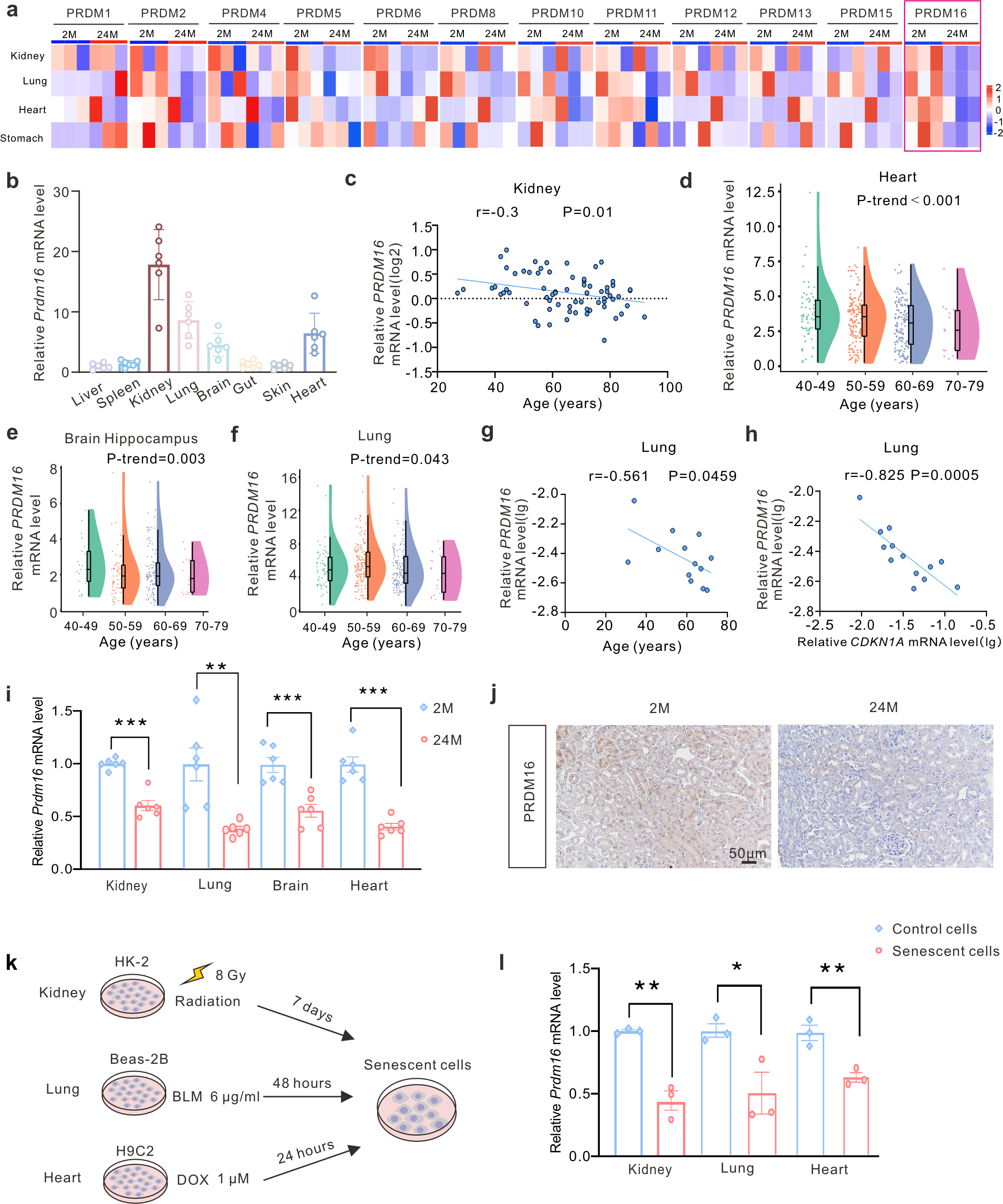
研究团队首先发现,PRDM16在年轻小鼠(2月龄)的肾脏中表达丰度是心、肝、肺等多器官中最高的,在老年小鼠(24月龄)的多个器官中PRDM16的表达显著降低。通过分析人群数据库发现多器官(肾脏、心脏、肺和海马等)中PRDM16 mRNA水平随着年龄增长显著下降。接着,作者在人的正常肺组织中也得到一致的结论,并证明PRDM16 mRNA水平与衰老标志物CDKN1A呈显著负相关。此外,在多种细胞衰老模型(如X射线放疗、D-半乳糖处理等)中,PRDM16的表达也一致下调,提示PRDM16可能与衰老过程密切相关(图1)。

图1. PRDM16在衰老器官和衰老细胞中显著下调
为明确PRDM16的功能,研究人员构建了Prdm16全身性敲除(KO)小鼠。结果显示Prdm16 KO小鼠的多器官出现衰老指标的升高,提示PRDM16缺失促进了多器官衰老(图2)。

图2. 全身敲除PRDM16加速多器官衰老
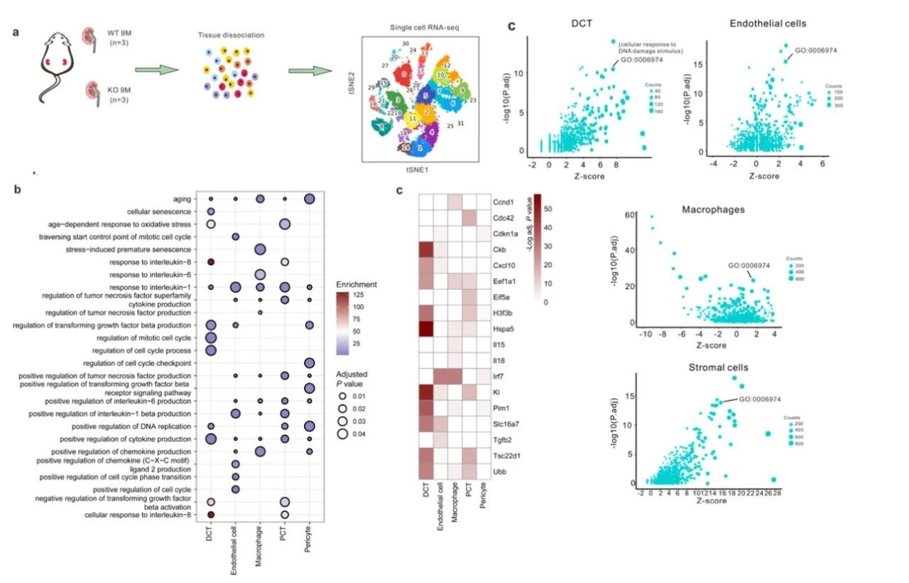
单细胞转录组测序(scRNA-seq)进一步发现,Prdm16 KO小鼠肾脏中多种细胞类型(尤其是肾小管上皮细胞)的差异表达基因显著富集于“DNA损伤”以及“衰老”相关信号通路(图3)。

图3. 单细胞测序揭示PRDM16调控DNA损伤及衰老
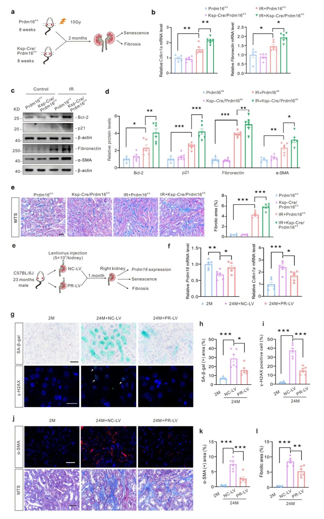
鉴于肾脏PRDM16表达最为丰富,研究人员进一步构建了肾小管特异性Prdm16敲除小鼠。在X射线照射诱导的肾脏加速衰老模型中,敲除小鼠表现出更严重的肾脏衰老和纤维化。通过肾内注射过表达慢病毒的方式在老年小鼠肾脏中过表达PRDM16,则可降低肾脏衰老与纤维化水平,表明PRDM16基因治疗具有抗肾脏衰老的潜力(图4)。

图4. 肾小管特异性敲除PRDM16加重肾脏衰老,过表达PRDM16减轻老年鼠肾脏衰老
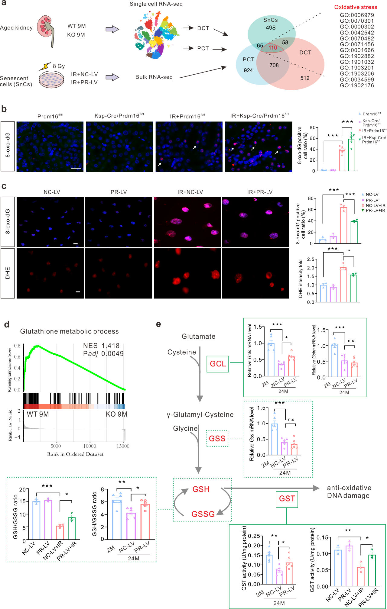
进一步机制研究表明,PRDM16能够改善肾脏衰老细胞的谷胱甘肽代谢,提高抗氧化能力,降低活性氧水平,并改善细胞衰老的驱动因素——氧化DNA损伤(图5)。

图5. PRDM16改善谷胱甘肽代谢,提高抗氧化能力
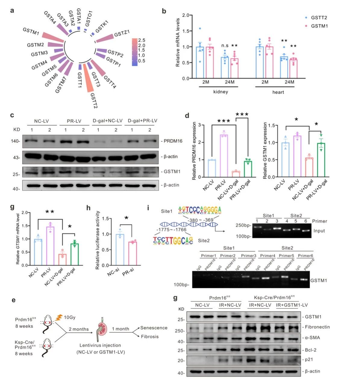
研究人员进一步探究了PRDM16调控谷胱甘肽代谢的分子机制,PRDM16作为转录因子,可直接结合到GSTM1(谷胱甘肽S-转移酶Mu 1)基因的启动子区域,增强其转录表达。过表达GSTM1可成功挽救由PRDM16缺失导致的肾脏衰老。这揭示了PRDM16–GSTM1轴在延缓细胞衰老和肾脏损伤中的关键作用(图6)。

图6. PRDM16转录激活GSTM1从而减轻肾脏衰老
文章结论与展望
本研究系统揭示了PRDM16-GSTM1轴在抵抗细胞衰老及肾脏衰老中的关键作用:PRDM16通过促进GSTM1表达,增强谷胱甘肽代谢功能,减轻DNA氧化损伤,从而改善细胞衰老及器官衰老。本研究不仅深化了对衰老机制的理解,也为未来治疗衰老相关疾病(如老年性肾脏病等)带来了新的希望。